女白领月薪6500还要租房 如何实现财务自由
陈小姐今年28岁,大专毕业后就留在上海打拼,和别人共租一套房,每月租金为1200元。目前在一家民营企业工作,虽已工作6年,但每月收入也只有6500元。
陈小姐表示,刚进公司的前三年还有加薪,但之后基本就不怎么加了,而和她同行业的同学们现在收入就算没过万,也基本能拿到八、九千,所以陈小姐对现有收入并不满意。

此前,她也想过跳槽,但一直没有下定决心。一方面是因为陈小姐嫌跳槽麻烦,要办很多手续;另一方面,陈小姐觉得自己大专学历,竞争力不够,找不到更好的。
如今,陈小姐觉得虽然工资不涨,还租着房,但依旧想实现财务自由。可由于之前投资理财经验不多,顶多就余额宝里存点钱,不然就是作为活期存款放银行。于是向资深理财师Victor咨询。
理财目标:咨询个人理财,使财富增值,实现个人财务自由。
财务分析:
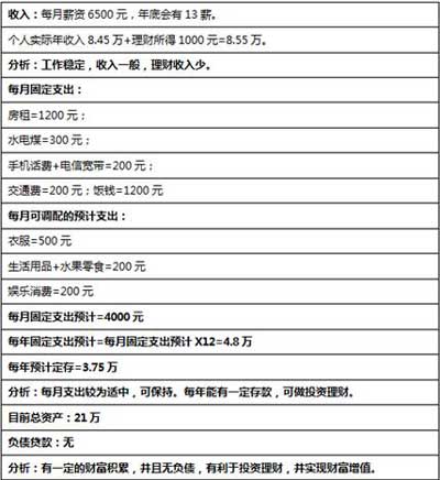
根据陈小姐的描述,理财师Victor对其收入、支出、资产等方面的个人财务状况进行了整理和分析:

通过上述的分析及对陈小姐的了解,Victor认为陈小姐风险承受能力一般,投资时需要考虑到本金的安全,再结合陈小姐的理财目标,建议其从个人和资产两方面入。
理财建议:
1、注重投资自己 充电学习提升个人竞争力
薪资是一切的基础,只有薪资提升存款才有望增加,进而通过投资理财实现个人财务自由。就程小姐目前情况来看,除非是直接申请加薪,不然跳槽是个不错的选择,且陈小姐有一定的工作经验。
对于陈小姐在跳槽方面的顾虑,Victor建议其平时多看些专业书籍,提升个人的工作能力;同时,也可以报个专升本的课程,进一步提升个人竞争力。
2、适当的兼职 可进一步增加收入
提高收入的另一种方式是做兼职。陈小姐如果利用空余时间适当做些兼职,或多或少都可以增加些额外的收入,也为日后的投资理财创造更多的条件。

不过要提醒陈小姐的是,个人的学习充电才是重中之重,在此基础上再去做兼职更合适。
3、合理分配资金 做好长短期投资分配
陈小姐目前的投资理财收入较少,资金未得到合理分配。
因此,建议陈小姐将平时的花费和理财资金做个划分,有利于进行长短期投资的分配,也便于制定出一个合理的资产配置方案。
4、短期资产配置 一边消费一边理财
短期投资理财方面,建议陈小姐将平时的花费及应急资金用于其中。如银行理财产品、类余额宝产品等,虽然收益率不是很高,但可以一边消费一边理财,永远不让资金有闲置的时候。
5、长期资产配置 实现财富增值
长期投资理财方面,Victor建议陈小姐将理财资金投入如国债、稳利精选组合投资计划等产品中,不仅能获得更高的收益率,尤其是后者,其收益率从6%~11.5%不等,能实现财富增值,且风险也较低,特别适合陈小姐这样的稳健型投资者。
嘉丰瑞德点评:
对于薪资一般的租房一族来说,想要实现财富自由必须先想方设法提高个人收入,包括通过学习提升个人能力及出去做点兼职等。在此基础上再去做投资理财,能达到事半功倍的效果。


















