润达医疗股价跌停后撬板 刚刚回应核酸检测相关质疑 交易所下发监管函 上海卫健委已展开调查
中证网讯(记者 王可 倪铭)身处核酸检测“假阳”风波,润达医疗5月11日盘前发布公告称,已启动内部自查并配合有关部门调查。
监管部门也对此十分关注。5月10日上午,上海市卫健委表示已开展调查。5月11日盘前,上交所对润达医疗下发监管工作函,就媒体报道相关事项提出工作要求。
股价表现方面,中证金牛座App数据显示,润达医疗5月11日开盘即跌停,但不久后即“撬板”——股价有所回升,多空仍在博弈。截至记者发稿,润达医疗跌7.22%,报10.79元/股。此前,5月5日至5月9日,润达医疗连续收获三个涨停板,累计涨幅达33.08%;5月10日,公司股价跌3.96%。

来源:中证金牛座App
润达医疗:各条线业务经营正常
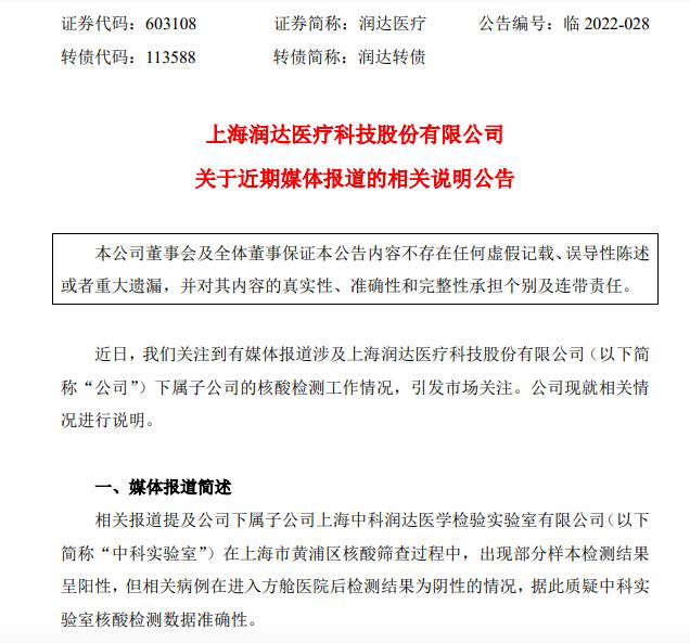
润达医疗5月11日盘前公告,近日,公司关注到有媒体报道涉及公司下属子公司的核酸检测工作情况,引发市场关注。公司现就相关情况进行说明。
相关报道提及公司下属子公司上海中科润达医学检验实验室有限公司(以下简称“中科实验室”)在上海市黄浦区核酸筛查过程中,出现部分样本检测结果呈阳性,但相关病例在进入方舱医院后检测结果为阴性的情况,据此质疑中科实验室核酸检测数据准确性。

来源:润达医疗公告
中科实验室为公司持股48.43%的上海中科润达精准医学检验有限公司之全资公司,日常严格按照实验室规范流程进行检测。对于上述舆情,公司高度重视。公司已要求中科实验室就相关情况启动内部自查并配合有关部门调查。如有需澄清或说明的相关情形,公司将及时履行信息披露义务。目前公司各条线业务经营正常。当前疫情防控形势仍然复杂严峻,公司将继续坚守防疫一线,保持高标准严要求的检测水平,助力上海打赢疫情防控战。
上交所下发监管函
据上交所网站5月11日早间披露,上交所对润达医疗下发监管工作函,就媒体报道相关事项提出工作要求,涉及对象包括上市公司、董事、监事、高级管理人员等。

来源:上交所网站
上海市卫健委:如发现违法违规问题,将从严查处
在5月10日上午举行的上海市新冠肺炎疫情防控工作新闻发布会上,上海市卫健委副主任赵丹丹表示,核酸检测是实现“动态清零”的重要支撑和关键措施。针对网上部分市民对核酸检测结果的情况反映,已开展对相关第三方检测机构的调查,如果发现违法违规问题,将依法依规从严查处,决不姑息。
新冠检测业务带来业绩增量
润达医疗公告显示,公司主营业务包括商业综合服务板块(IVD传统供应链业务、集约化业务/区域检验中心业务、第三方实验室检测业务)和工业板块(IVD产品研发生产业务、数字化检验信息系统业务)。
年报显示,2021年,润达医疗营业收入为88.60亿元,同比增长25.33%;归母净利润为3.80亿元,同比增长15.23%。其中,公司下属的两家第三方实验室中科实验室、黑龙江龙卫实现营业收入3.53亿元,同比增长125.60%,主要系新冠检测业务带来的业绩增量和常规检测业务的逐步恢复。
中科实验室5月9日发布的情况说明称,中科实验室于2017年在虹口区注册成立,是一家综合性的第三方检测实验室。2020年3月份,中科实验室成为上海市首批通过市临检中心认定可以开展新冠核酸检测工作的检测机构。自2022年3月12日大筛以来,为了支援抗疫工作,除本部虹口实验室外,公司分别开设了浦东实验室、黄浦方舱实验室和气膜实验室、宝山核酸检测实验室,累计已检测近800万管样本。目前,中科实验室有三个新冠核酸检测中心,检测中心之间进行结果质量比对,实验室会采用双试剂复核。



















