作者:
2013-12-16 16:02来源:发改委网站
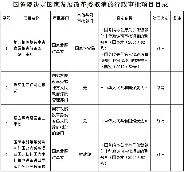
据发改委网站16日消息,根据《国务院关于取消和下放一批行政审批项目的决定》(国发〔2013〕44号),国家发展改革委取消行政审批项目4项(见目录)。
中证网声明:凡本网注明“来源:中国证券报·中证网”的所有作品,版权均属于中国证券报、中证网。中国证券报·中证网与作品作者联合声明,任何组织未经中国证券报、中证网以及作者书面授权不得转载、摘编或利用其它方式使用上述作品。凡本网注明来源非中国证券报·中证网的作品,均转载自其它媒体,转载目的在于更好服务读者、传递信息之需,并不代表本网赞同其观点,本网亦不对其真实性负责,持异议者应与原出处单位主张权利。
自由职业者如何缴纳社保?
朱宁:降低金融风险需化解大众投...
施康:人民币汇率出现贬值属于正...
资本的责任——上市公司社会责任...
第十一届(2017)中国经济增长与...
2016年度“金牛理财产品”颁奖典...
中国证券报社版权所有,未经书面授权不得复制或建立镜像
经营许可证编号:京B2-20180749 京公网安备110102000060-1
Copyright 2001-2018 China Securities Journal. All Rights Reserved