三只松鼠声明表示,将在当地食品药品监管部门指导下,主动召回该批次在售与库存商品,并对召回后对产品进行无害化销毁处

钛媒体快讯 | 8月16日消息:针对休闲零食电商“三只松鼠”被检出开心果霉菌超标1.8倍一事,三只松鼠今日凌晨在官方微博发表声明。
三只松鼠在声明中首先对出现问题产品而深表抱歉,提出为保护消费者的健康安全、秉着对消费者负责的态度,三只松鼠将在当地食品药品监管部门指导下,主动召回该批次在售与库存商品,并对召回后对产品进行无害化销毁处理。
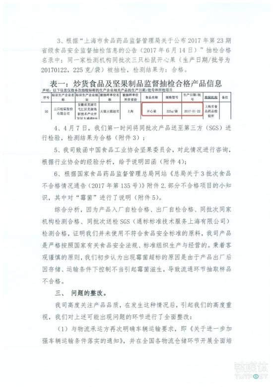
声明中对问题产品对出现进行了详细解释,并附以该批次产品的检验报告图片。三只松鼠称,经过自查和将同批次产品第三方送检,该批次产品在原料入厂和产品出厂检验时均达标合格。而后来被食品药品监督管理局抽样发现的产品霉菌超标问题,应该是在后续存储、运输阶段控制不当使得霉菌滋生所致。
三只松鼠微博同时还表示,将从加强与物流方的沟通,提高对物流运输条件的要求;进行全链路产品防护的培训、优化产品防护作业流程;以及加强对产品库温度湿度的把控和管理,定时记录和监督这三个方面进行全面整改,以杜绝此类事件的再次发生。
4月21日,休闲零食电商巨头三只松鼠股份有限公司正式发布招股说明书,拟在创业板挂牌上市。
而招股说明书也暴露出了三只松鼠背后的食品安全隐患:在2016年7月~2017年2月短短的7个月时间中,因为食品质量问题,三只松鼠遭遇了14起连环诉讼,被多名消费者告上法庭共计索赔约216万元。
如2016年7月,柯某以松鼠小贱香辣卤藕保质期标注与食品安全标准不符为由,将三只松鼠起诉至法院,要求退还货款5.5万元,并10倍赔偿55万元;2016年11月,马某以和田骏枣总含糖量未达到一等品要求,不符合食品安全标准为由,起诉三只松鼠要求退款4503元并3倍赔偿1.35万元……
而就在昨日,国家食药监总局发布《总局关于3批次食品不合格情况的通告》显示,近期,国家食药监总局组织抽检饼干、炒货食品及坚果制品等7类食品449批次样品中,不合格样品3批次。其中天猫超市在天猫(网站)商城销售的标称三只松鼠股份有限公司生产的开心果,霉菌检出值为70 CFU/g,比国家标准规定(不超过25 CFU/g)高出1.8倍。


