随着恒驰1路跑视频公布、内饰曝光,恒大汽车的顶级科研团队也随着曝光。不少汽车入行4、5年终“竹篮打水一场空”的赛道,恒大汽车仅2年让“造车梦”变成现实。
品质与颜值并重
“要做就做最强”的恒大是如何铸就品质的呢?
从曝光的恒驰1路跑视频来看,实车造型100%还原概念设计,豪华车身极具标志性,力压定位相近的特斯拉Model S。
内饰方面,恒驰1采用宇航级旗舰智能座舱、全球首创并拥有自主专利的超大三联屏、百度+腾讯双生态5G互联技术、超视界全尺寸玻璃穹顶、豪车御用音响英国之宝……全方位打造高端驾乘体验。

为达到品质要求,恒大汽车早前就联手全球汽车工程技术龙头、与全球15位造型大师合作、牵手世界前110家汽车零部件龙头。实车的亮相正是此番合作的体现。
专业的人做专业的事
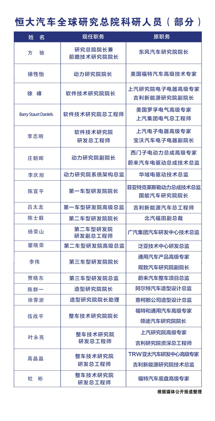
技术方面,恒大汽车选择“专业的人做专业的事。”
日前,恒驰1路跑同日,许家印亲自前往电池研究院视察。恒大在新能源汽车动力电池领域的科研团队,也第一次揭开了神秘的“面纱”。

恒大全球研究总院在拥有3200多名科研人员,下设前瞻技术研究院、整车技术研究院、软件技术研究院、动力研究院、造型研究院等11大专业研究院,分布中国、日本、瑞典等地。
恒大还招兵买马,挖来一众汽车大咖助阵,如曾任东风汽车研究院院长的方驰,曾任美国福特汽车高级技术专家的徐性怡,原阿尔特汽车设计总监陈群一,都属业界大拿。
这支强大的研发天团,在恒大拥有的顶级核心技术基础上进行研发,众多科研专家坐镇,恒大汽车强大的科研实力“肉眼可见”。以恒大全球电池研究院为例,其重点布局锂离子电池、固态电池等多个领域,拥有40个专业研发及测试实验室,测试点位超过15000个,预计明年下半年将恒大电池技术打造成为世界领先水平。
此外,早在造车之初,恒大就通过一系列国际并购实现核心技术世界领先,拥有了3.0底盘、动力总成、整车制造、动力电池等世界顶级核心技术,还以前瞻性眼光成立全球研究总院,采取全球一体化研发模式来进行研发。
该团队曝光后,不少网友纷纷称“对恒大造车了解的太少了”,“真打脸说恒大造车是地产班底的”,也有网友表示:“我先预定一台”。
“宏伟目标”指日可待
中国恒大集团董事局主席许家印日前赴上海视察恒大汽车全球研究总院时表示,“我坚信,在所有科学家和科研人员的努力拼搏下,我们一定能打造出享誉全世界的民族品牌,一定能实现到2025年产销100万辆、2035年产销500万辆的宏伟目标!”

造车前,恒大汽车便在上海、广州等地布局多个生产基地,基地均按照工业4.0标准建设,采用世界最先进的装备、世界最先进的工艺,实现世界最先进的智能制造。目前,上海、广州基地已经试生产,恒驰明年顺利量产已成大概率事件。
从六车发布到恒驰1路跑、发布内饰,恒驰的落地正是恒大汽车造车决心和实力的体现。随着恒驰1路跑公布,量产阶段更加临近。
截至美东时间12月10日收盘,特斯拉报627.07美元,市值5944亿美元,对应1069倍PE值,一年时间股价涨幅超10倍,而其年产能却不超50万辆。
若恒大汽车产能目标顺利达成,恒大汽车将直接剑指行业“一哥”。随着基本面持续增强,预计其估值空间也将进一步打开。(潘晶)