
星科金朋2013年末资产总额143.94亿元,全年实现营收98.27亿元,而长电科技同期资产仅为75.83亿元,营收51.02亿元。

一场足以搅动全球半导体行业格局的并购,发生在长电科技与全球排名第四的新加坡上市公司星科金朋身上。
这是一个“蛇吞象”式跨境要约收购。星科金朋2013年末资产总额143.94亿元,全年实现营收98.27亿元,而长电科技同期资产仅为75.83亿元,营收51.02亿元。
这是一个全现金并购交易。
这又是一个操作流程、交易架构设计比较复杂的并购。
据新财富杂志报道,长电科技的并购动作,是一场足以改变全球半导体行业竞争格局的战略性并购行为,项目横跨新加坡、韩国、中国台湾、美国等数个国家和地区,涉及诸多利益主体,交易架构的设计繁琐而严密。为了满足相关地区关于外资并购的政策法规,对收购标的进行了复杂的分拆与重组。
在复杂的表象下,掩藏的却是这场并购游戏参与者你来我往、暗潮涌动的利益争夺与平衡的各种手段,甚至埋下了长电科技未来易主的可能性。
这是一场足以搅动全球半导体行业格局的并购。
2015年新年伊始,长电科技(600584)宣布对全球排名第四的STATS ChipPAC Ltd(S24.SG,下称“星科金朋”)进行要约收购。虽然之前各种消息甚嚣尘上,但一经正式公布,还是引起巨大反响,因为这场并购着实有太多亮点。
这是一个“蛇吞象”式跨境要约收购。并购对象星科金朋是新加坡上市公司,2013年末资产总额143.94亿元,全年实现营收98.27亿元,而长电科技同期资产仅为75.83亿元,营收51.02亿元。星科金朋的规模大致两倍于长电科技,后者花费47.8亿元(折合7.8亿美元或10亿新元)收购前者无异于“蛇吞象”式并购。
这是一个全现金并购交易。证监会在2014年对上市公司并购重组相关管理办法做了大幅修改,要义是放松审批,加强监管。总体而言,证监会只对借壳上市和发行股份购买资产两大行为进行审批,其余行为则交由交易所和上市公司股东进行监督和管理。在此背景下,上市公司越来越多倾向于采用全现金方式进行并购,长电科技是代表之一。
这又是一个操作流程、交易架构设计比较复杂的并购。星科金朋的业务横跨新加坡、韩国、美国等数个国家和中国台湾等地区,这意味着长电科技的收购须符合相关地区关于外资并购的政策法规,操作程序异常复杂。其中,浓墨重彩的一笔是对于收购标的的分拆与重组。
从收购主体来看,此次收购并非由长电科技直接出手,而是与国家集成电路产业投资基金股份有限公司(下称“产业基金”)、芯电半导体(上海)有限公司(下称“芯电半导体”)联合成立了三层投资主体的架构进行收购,在投资主体设计上异常复杂。不过,正是这种表面上的复杂,将三家联合投资者之间的博弈也充分体现了出来。长电科技此番收购,或许埋下了未来公司易主的可能。
临阵结盟
长电科技是一家从事半导体业务的公司,而星科金朋主要从事半导体封装测试。从业务类型和收购的战略协同效应来看,长电科技将其收购后,可以提升自己在全球半导体封装测试行业的领导地位,并能借助星科金朋的渠道开拓国际业务。这也是长电科技决心收购星科金朋的重要原因所在。
但由于双方在资产规模、营业收入等方面存在显著差异,而且星科金朋业务覆盖范围非常广,使得长电科技单凭一己之力难以完成此次收购。
截至2014年末,星科金朋的股价在0.435新元/股左右徘徊,市值约为9.58亿新元,折合约45亿元人民币。这意味着如果长电科技对星科金朋发起全面要约收购,即使不考虑收购溢价,也要支付45亿元现金。但长电科技并无这样的实力,体现在两方面。
一是长电科技股权结构分散,实际控制人持股比例小,通过非公开发行融资的空间有限。截至目前,长电科技总股本9.85亿股,其实际控制人为江苏新潮科技集团有限公司(下称“新潮集团”),自2003年上市以来,新潮集团持有的股比整体呈下降趋势,从上市之初的23.94%下降到目前的14.11%。发布公告之时,长电科技股价在13.5元/股左右徘徊,市值约133亿元。如果采取非公开发行募集45亿元现金用于收购星科金朋,新潮集团恐无力参与认购(其历史上从未参与过增发认购),其所持长电科技的持股比例无疑还会进一步下降,进而影响其控制权。这当然非新潮集团所乐见。
二是长电科技自身的状况无法支撑这笔巨额收购。截至2014年6月,长电科技资产83.6亿元,负债56.6亿元,资产负债率高达68%,实现净利润不过7300余万元,经营活动产生的现金净流量仅有2亿元左右,投资活动现金净流出近5亿元,企业主要依靠外部融资开展投资行为。此时如果进行债务融资,以支撑45亿元以上的收购行为,所产生的巨额财务费用无疑将侵蚀现有的7300万元利润。对长电科技而言,开展债务融资实在是勉为其难。
难题就这样摆在长电科技面前:一方面不能开展股权性融资,以避免对实际控制人地位造成影响;另一方面又不能开展巨额债务融资,以避免对经营状况造成不良影响,并防止产生财务风险。是不是可以对45亿元收购款进行拆分,比如一半进行股权融资,一半进行债券融资?这种可能性非常小,因为就在此前的2014年9月,长电科技已完成一次非公开发行,募资12.5亿元用于年产9.5亿块FC(倒装)集成电路封装测试项目建设及补充流动资金。短时间内再进行非公开发行募资,时机显然不成熟。而且从长电科技财务状况考虑,债务融资的额度不能过大,不能对利润产生较大负面影响(7300万元净利润,按6%贷款利率计算,只能支撑12亿元左右银行借款).
为实现收购目的,在投资主体设计上,长电科技施展了一系列眼花缭乱的动作。首先是借助外力,引入两家颇具实力的战略投资者:集成电路产业基金和芯电半导体。
产业基金是一家新近成立、具备雄厚背景、专职从事集成电路产业投资的公司,其股东主要有上海国盛(集团)有限公司、中国烟草总公司、中国移动通信集团公司、中国电子科技集团公司、财政部、国开金融有限责任公司等9家单位。据有关媒体报道,产业基金的募资总额在1250亿元以上。经查询工商信息,产业基金的注册资本已达987.2亿元,法人代表是王占甫,曾出任工信部财务司司长一职。
另一家投资者芯电半导体则是中芯国际(00981.HK,SMI.NYSE)设立的全资子公司,其最终股东是大唐电信科技产业控股有限公司(下称“大唐电信”)和中国投资有限责任公司(下称“中投公司”)。无疑,这也是一家颇具实力,且久在半导体行业浸淫的公司。
在确定引入两家投资者后,长电科技便开始搭建收购主体,搭建的核心指导思想是确保对收购标的的控制权。
三层主体
首先三家分别出资设立第一层合作公司—苏州长电新科投资有限公司(下称“长电新科”)。在出资额上,长电科技出资2.6亿美元(来源于2014年9月份所募集的12.5亿元资金)、产业基金出资1.5亿美元、芯电半导体出资1亿美元,合计5.1亿美元。三家持股比例分别是50.98%、29.41%、19.61%。长电科技的持股比例恰恰超过50%。
紧接着,长电新科又与产业基金成立第二层合作公司长电新朋。长电新科以5.1亿美元出资,而产业基金则出资0.1亿美元,合计5.2亿美元。在持股比例上,长电新科持有长电新朋98.08%股权,产业基金则持有剩下的1.92%。
在这一层,还有一个重要环节是,产业基金还向长电新朋提供总额高达1.4亿美元的贷款,并约定可以在合适时机实施债转股。
最后一步是长电新朋将所有5.2亿美元股东出资及1.4亿美元股东借款,合计6.6亿美元出资用于在新加坡设立的收购主体公司JCET-SC(Singapore)Pte. Ltd.(以下简称JCET-SC)。同时,在股东各方协调下,中国银行出具了1.2亿美元的贷款承诺函,为JCET-SC的收购行为提供融资安排。这样,JCET-SC可用于收购的资金合计达7.8亿美元(图1).

在7.8亿美元收购资金中,三家股东出资了6.6亿美元,但长电科技仅出资了2.6亿美元,主要是产业基金出资了3亿美元。按常理,应该是产业基金在收购中占据控制地位,但从实际效果来看,是长电科技拥有控制权。长电科技不仅控制了长电新科,而且通过长电新科控制了长电新朋,进而控制了JCET-SC。在此基础上,长电科技也控制了长电新科、长电新朋、JCET-SC三家公司的董事会。这三家公司董事会均由7名董事组成,长电科技均委派4名,产业基金均委派2名,芯电半导体则委派1名。
分析其投资架构,长电科技实现这一效果的关键之处在于两点。
一是拆分股东资金来源,将产业基金提供的3亿美元资金支持拆分成1.6亿美元出资和1.4亿美元借款两部分,以降低产业基金的话语权。
二是进一步拆分产业基金的出资分布,将产业基金1.6亿美元出资分在长电新科和长电新朋两个层面出资,避免形成股权均衡的尴尬局面。产业基金1.6亿美元出资加上芯电半导体1亿美元出资,合计出资额与长电科技2.6亿美元相当。考虑到这两家战略投资者共同的国资背景,如果将出资额集中在一个公司,长电科技将会面临很尴尬的局面,也无法在董事会占据简单多数。
“囊中羞涩”的长电科技最终实施三层收购主体架构,颇有点走钢丝的味道,尽最大可能在实现自己战略目的和降低收购成本之间取得平衡。但付出较多的产业基金自然不会轻易答应,甘为他人作嫁。
利益博弈
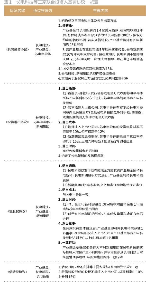
为了在三家联合投资人之间取得利益平衡,实现资金的“以小博大”,长电科技不得不与产业基金和芯电半导体签署了《共同投资协议》、《售股权协议》、《投资退出协议》及《债转股协议》等一系列合作协议。这些协议主要是通过设计相应的投资回报、退出机制等条款来平衡产业基金和芯电半导体这两家战略投资者的利益诉求,以确保长电科技实现收购星科金朋的目的(表1).

综合分析四份协议的主要内容,除了明确协力收购星科金朋之外,新潮集团、产业基金、芯电半导体在长电科技控制权争夺上角力最多,设计的机制也最为复杂。
对产业基金和芯电半导体而言,其理想的退出模式是将各自所持长电新科、长电新朋的股份注入长电科技。对于新潮集团而言,底线是不能丧失对长电科技的控制权。但按照长电科技当时133亿元市值,新潮集团仅持有14.11%股比计算,新潮集团持有的市值仅有18.8亿元,相当于3亿美元。而产业基金和芯电半导体在此次并购中投入的本金就达4亿美元。并且按三方相关协议约定最低10%的投资收益率计算,每年产生的收益就高达0.4亿美元。因此,若这两家战略投资者实现退出,并进入上市公司后,新潮集团对长电科技的控制地位将变得岌岌可危。
为此,新潮集团采取了一系列反制措施,尽最大可能寻求平衡。
一是为获得产业基金和芯电半导体的资金支持,同意确保二者最低的投资收益率为10%。
二是在换股进入上市公司的时间上做出区别对待。
对于产业基金和芯电半导体所持长电新科的股份(这部分原始出资2.5亿美元),在进入时间上要求尽可能提前安排,最快可在完成对星科金朋的收购后即刻进行。这就限制了产业基金和芯电半导体的投资收益水平,便于新潮集团在换股后仍可保留一定控制权。
但对于产业基金所持长电新朋的股份,新潮集团则要求在收购完成后三年方能进行换股,产业基金对长电新朋1.4亿美元借款也只能在完成收购后三年方能实施债转股,并且只能对借款本金部分进行转股,利息在转股前不予以支付,也不予以转股,在转股时采取一次性现金支付方式予以解决。这样操作,一方面限制了产业基金最终的换股额。如果能在收购完成后立即完成长电新科的换股,产业基金最终注入长电科技的股本将不会超过3亿美元,与新潮集团现持有长电科技股份市值相当。另一方面,更重要的是,给了新潮集团三年的缓冲时间用于积累实力,也给了长电科技三年的成长时间。如果届时长电科技市值有了大幅增长,即使产业基金换股,也不会对新潮集团的控股地位产生重大不利影响。
前文曾提及为收购星科金朋,收购主体JCET-SC在获得6.6亿美元股东资金支持外,还获得了1.2亿美元银行贷款支持。其实这笔1.2亿美元资金相对于产业基金和芯电半导体的体量而言,犹如九牛一毛。或许,把产业基金和芯电半导体出资额控制在4亿美元以内,尤其是产业基金的出资额控制在3亿美元以下,也是新潮集团的重要诉求之一。
三是允许产业基金向长电科技派出董事,但要求最多只能派出2名,并且要求产业基金最终在长电科技的持股比例不得超过新潮集团,并与新潮集团就长电科技的日常经营管理事项签署一致行动协议等。
对于新潮集团的反制措施,产业基金和芯电半导体的反应既有相同之处,又有不同之处。正是二者的不同之处,揭示出产业基金的下一步图谋。
二者的相同之处在于,若能通过换股方式进入上市公司,二者皆同意投资收益率按10%计算。若不能进入,则二者有权不经长电科技同意,向无关第三方(包括长电科技的竞争对手)出售相关企业股权,或由新潮集团无条件以现金方式收购。新潮集团现金收购时,需按15%投资收益率考虑,并且要获得相当于出资额5%的赔偿金(实质上是20%的投资收益率)。在换股时间上,则同意新潮集团的时间安排等。
不同之处在于,产业基金进入长电科技的决心更加坚决。最主要的体现在于两方面,一是在长电科技董事会构成上,产业基金在完成投资主体公司设立后即向长电科技派驻1名董事,并最高可加派至2名。芯电半导体则无此要求;二是同意与新潮集团就上市公司相关事项签署一致行动协议。这两个细节上的差异,充分彰显出产业基金介入长电科技的决心。而在2014年12月底长电科技副董事长、总经理2名董事辞职无疑就是体现这种决心的前奏。
值得注意的是,产业基金同意签署一致行动协议的范围仅是长电科技的日常经营事项。通常理解,企业的日常经营事项就是采购、生产和销售。而真正决定企业发展归属的,大都是非日常经营事项,如投资合作、增减股份等。从这个角度理解,如果产业基金和芯电半导体都进入长电科技,万一三方在若干非日常经营事项上产生分歧,三者对决的局面又将会是如何呢?在股东结构非常分散的情况下,新潮集团尚能对长电科技保持绝对控制权。但在引入产业基金、芯电半导体这两家具有相似背景的强势投资者后,新潮集团还能像以前一样得心应手吗?产业基金是不是秉承着“小不忍则乱大谋”的理念来进行合作的呢?新潮集团为确保控制权不旁落的煞费苦心之举究竟是不是“螳臂当车,白费功夫”呢?或许,长电科技的控制权争夺之战,只是刚刚拉开帷幕而已。不过,现在可以预见的是,新潮集团也许会在完成对星科金朋的收购后尽快启动长电科技对产业基金、芯电半导体两家投资者所持长电新科股权的收购动作,尽可能缩短注入时间,降低控制权争夺成本。
在经过你来我往,互相博弈后,合作各方取得暂时的平衡,对星科金朋的收购大战一触即发。
狼烟四起
星科金朋规模较大,业务区域广,长电科技对其进行收购需要获得各自股东的同意,涉及新加坡、台湾等地的重组审批,需要通过中国、美国、韩国等国家的反垄断审查。长电科技不得不在多条战线同时展开行动。一时之间,狼烟四起。长电科技主攻的方向则指向了星科金朋及其股东。
第一步:星科金朋重组分立
星科金朋总部位于新加坡,其控股股东是淡马锡的全资子公司Singapore Technologies Semiconductors Pte Ltd(以下简称STSPL),持有83.8%股权。星科金朋在新加坡、韩国、中国上海和中国台湾经营四个半导体封装制造及测试工厂和两个研发中心,这些业务由11家公司承担运行(图2).

星科金朋对其所属的11家公司绝大部分持有100%股权。在这11家公司中,扣除3家壳公司,实际开展业务的只有8家,而8家公司中,泰国的两家公司、马来西亚的一家公司处于待关闭状态,只有5家处于正常经营。但就是这5家,又有两家位于台湾。正是这两家台湾公司的存在,使得长电科技在收购星科金朋时颇费一番周折。
按照台湾地区的“政策”要求,陆资企业不得以直接或间接方式投资控制台湾半导体相关行业企业。如果长电科技最终完成对星科金朋的收购,将会违反这一规定,因此不得不在收购完成前对这2家台湾公司予以剥离。长电科技采取的剥离方式是整合加分立(图3).

首先由持股52%的台湾测试工厂以现金方式收购持股100%的台湾封装工厂,收购对价为1500万美元。
接着星科金朋在新加坡设立一全资子公司Newco,并将其所持52%台湾测试工厂的股权以增资扩股的方式注入Newco,对价为7412万美元。
最后星科金朋以减资方式完成分立,即星科金朋向其现有股东按各自所持股比分配所持Newco股份,并辅之以1500万美元的现金选择权。星科金朋的股东既可以接受Newco股份,也可以选择以现金方式退出Newco。与此同时,台湾封装工厂归还所欠星科金朋1.27亿美元债务。
通过上述操作,星科金朋被分成两家股东结构基本一致的公司。
星科金朋采取上述方式进行分立,应该是经过多方平衡之后做出的最优选择。
以台湾测试工厂收购台湾封装工厂股权,而不是相反,主要目的是为了减少当期现金支出。台湾测试工厂的收购价为1500万美元,而在收购完台湾封装工厂装入Newco时台湾测试工厂估值为7412万美元,意味着星科金朋所持的52%股权价值在6000万美元左右。如果用台湾封装工厂收购的话,将会增加重组的现金成本。
更进一步,台湾测试工厂向星科金朋支付的1500万元美元正好用于星科金朋分立时,向其股东提供现金选择权的资金来源。这一金额已能确保星科金朋分立成功。这是因为星科金朋大股东STSPL已承诺将选择接受Newco的股票。按照7412万美元估值,即使星科金朋其余16.2%的股东全部选择现金,也只需支付1200万美元。或许,这也是为什么台湾测试工厂要现金收购台湾封装工厂的原因所在。
纵观整个分立过程,星科金朋及其股东没有发生额外的现金支出,分立所需的现金由被分立的企业提供,但额度也控制得比较恰当,在其承受范围之内。并且通过分立,星科金朋还回收了1.27亿元美元借款,变现了台湾工厂部分股权,现金流状况得以进一步改善,可谓是一举多得。毫无疑问,星科金朋分立之所以能取得这样的效果,与大股东的大力支持是分不开的。
第二步:获得星科金朋主要股东支持,发起全面要约
在星科金朋内部重组如火如荼开展的同时,长电科技控制的JCET-SC向星科金朋的所有股东发出了要约(图4)。要约的总交易对价为7.8亿美元,约合10.26亿新元,折合每股约0.466新元。若考虑星科金朋分立时向股东分配的台湾工厂股份,星科金朋股东获得的总收购对价为0.519新元/股。

同口径比较,截至2014年12月19日,星科金朋的收盘价为0.435新元/股,这意味着长电科技的要约收购溢价率为19.3%,不到20%;而2014年全年星科金朋的平均股价约为0.571新元/股,高于要约价。长电科技要约收购的溢价水平,与其他要约收购动辄40%、50%的溢价水平相比,溢价幅度显得相对较低。究竟是什么原因让长电科技有底气做出如此报价?
答案或许在星科金朋唯一大股东STSPL身上。STSPL持有星科金朋83.8%的股份,并且已经承诺接受长电科技的要约。而按照新加坡资本市场的规定,当长电科技通过要约获得星科金朋90%以上股份时,长电科技可行使强制购买权,即剩余10%股东即使不同意长电科技给出的要约价格,也不得不接受。这就意味着长电科技只需要再获得6.2%星科金朋股东的同意就可以完成要约收购,难度大大降低。
在长电科技完成对星科金朋的收购后,长电科技将成为星科金朋的唯一股东,星科金朋被私有化,并从新加坡资本市场退市。
第三步:债务重组
在完成对星科金朋的收购后,长电科技紧接着准备对星科金朋进行债务重组,主要目的还是为了减轻星科金朋的债务利息支出。
从2012年到2014年9月,由于项目投资较多,星科金朋的资产负债率大幅攀升,从2012年不足55%急剧上升到2014年9月底的64.14%,上升近10个百分点,并且在星科金朋26.32亿美元资产中,还有将近3.81亿美元的商誉。若将这部分金额不确定性较大的资产予以剔除的话,星科金朋的资产负债率将会上升到75%。在资产负债率弱化的同时,星科金朋的流动比率和速动比率也呈现不断走低的趋势。在债务绝对额上,截至2014年9月底,星科金朋长短期借款总额合计近11.37亿美元,较2012年净增约3亿美元,债务负担日益沉重,财务风险逐步扩大(表2).

屋漏偏逢连夜雨。在债务负担加重的同时,星科金朋又遇到了行业技术进步带来的不利影响。为适应技术发展需要,星科金朋开展了工厂搬迁、新厂建设等大量资本性支出项目,并关停部分厂房,由此导致营业收入逐年下降、产能利用率下降致使折旧摊销等固定成本较高情况的发生,其经营状况也逐步陷入困境,毛利率直线下降,净利润也从2012年盈利2000余万美元到2013年亏损近4000万美元(表3).

按照长电科技的计划,完成收购后将对资源进行整合,比如将星科金朋部分生产车间搬迁到中国内地等,以将其技术积累和海外营销渠道两大优势与自身的成本优势结合起来,参与市场竞争。在做好战略谋划的同时,长电科技也对星科金朋开展了实实在在的整合工作,重点就是债务重组,主要包括了两方面的动作。
一是向星科金朋控股股东STSPL发行永续证券,规模为2亿美元。在利率设计上,前三年每年单利4%,第四年起上升到8%,此后每年上升1%,最高12%。若星科金朋在第四年年初仍未偿还该永续证券,则该笔永续证券将转为复利计息。在长电科技对这笔2亿美元永续证券出具担保承诺的同时,星科金朋可将该证券作为权益类资产在其资产负债表中反映。
前三年每年4%的利率是什么水平呢?这个可与星科金朋之前发行的8.11亿美元优先票据利率进行比较得出结论。星科金朋在2011年发行了2016年到期的2亿美元五年期票据,票面利率为5.375%;在2013年发行了2018年到期的6.11亿美元五年期票据,票面利率为4.5%。此次STSPL接受的永续证券前三年的利率仅为4%,条件比较优惠。并且还能作为权益类资产反映在星科金朋资产负债表中,从而降低其资产负债率,有助于其信用评级。
二是通过新加坡星展银行进行债务重组。这又分成两个阶段,首先由星展银行提供总额8.9亿美元、为期半年的过桥贷款,用以置换星科金朋现有债务。截至2014年9月底,星科金朋计息债务总额在10.64亿美元左右,在STSPL解决2亿美元后,还有8.64亿美元左右的缺口,而星展银行提供的过桥贷款恰好可以弥补。根据双方签署的过桥贷款协议,星展银行的贷款利率为相应的美元LIBOR(伦敦同业拆借利率)加适用利差。近期6个月的美元LIBOR不过才0.36%,加上同期适用年利差1.5%,过桥贷款利率也不高于2%,再加上安排费,8.9亿美元的资金成本也仅有3.35%。
第二阶段则是在过桥贷款到期后,由星展银行出面协调组织银团贷款用以置换过桥贷款,星展银行则承诺将提供最高5亿美元的贷款。这笔贷款为期5年,不仅期限长,而且利率也采取相应的美元LIBOR+适用年利差3.7%加以确定(表4).

从表4还可以看出,STSPL所认购2亿美元永续证券计入权益类资产的意义所在。如果按8.9亿美元融资总额计算,在安排费支出上,星科金朋最高评级和最低评级相差2个百分点,而这个评级与资产负债率密切相关,降低资产负债率可能实现近1800万美元的成本压缩空间。而星科金朋2012年盈利时,净利润也不过才2400万美元。
纵观长电科技收购星科金朋的全过程,从要约报价,到剥离台湾资产,再到债务重组,都离不开星科金朋控股股东STSPL的大力支持与配合。从某种意义上讲,STSPL在这场并购游戏中起着定海神针的作用,离开了STSPL的支持,长电科技将无法顺利实现并购的战略目的。至于STSPL为何会积极主动地配合协调,除了其自身战略上的考量之外,中国政府背景的产业基金介入与淡马锡协调相关关系,或许也起到了某些关键的作用。
潜在变数
至此,长电科技要约收购星科金朋的故事已接近尾声。中国排名第一、全球排名第六的长电科技一举将全球行业排名第四的星科金朋纳入囊中,长电科技在全球半导体行业的排名也进入前三,是一场扎扎实实的战略并购。
在这起并购案中,有许多地方仍然值得后来者继续研磨、推敲。比如,如何选取战略同盟、如何在联合投资者之间取得利益平衡等。此外,从并购技术层面而言,长电科技的收购项目还有三个地方比较独特,值得后来者借鉴。
一是在长电科技的收购报告书中,并没有已被A股投资者所熟知的业绩承诺及补偿措施条款。估计是星科金朋的原股东不愿意,也无法做出类似的承诺。不过,这或许是一个正常战略性并购行为应该具备的特点。
二是对星科金朋的估值并没有资产评估报告,而是以一份估值报告替代。虽然这份估值报告还显得比较“稚嫩”,但也暗含了未来A股并购市场的走向和趋势。估值理念、方式的转变将会成为以后并购交易趋势之一。
三是中国企业在走出去实施跨境并购时,民资与国资的相互配合战术也有一定借鉴意义。按照以往的教训,直接以国资的身份进行跨境并购,往往遭遇重大阻力,而通过民企出面则一些政策甚至政治层面的问题可以得到淡化处理。
从最终结果来看,除非经济之外的原因,长电科技收购星科金朋出现变数的可能性预计不会太大。但也要注意到,长电科技最终形成的操作方案,最大的后遗症仍是债务负担沉重。抛开星科金朋不说,在此次收购中,还发生了两笔债务,一笔是长电新朋对产业基金1.4亿美元借款,按10%投资收益率计算,年支付0.14亿美元利息;另一笔是JCET-SC背负的1.2亿美元银行借款。若按4%的美元贷款利率计算,年支付利息约0.05亿美元,二者合计约0.19亿美元。而从最终交易结果来看,长电新朋和JCET-SC的还款来源有两处:星科金朋的投资收益以及新潮集团和长电科技提供的担保。但星科金朋有能力每年向JCET-SC分红0.2亿美元用以偿还债务利息吗?如果不能,长电科技的股东结构又将会发生怎样的变化?
中证网声明:凡本网注明“来源:中国证券报·中证网”的所有作品,版权均属于中国证券报、中证网。中国证券报·中证网与作品作者联合声明,任何组织未经中国证券报、中证网以及作者书面授权不得转载、摘编或利用其它方式使用上述作品。凡本网注明来源非中国证券报·中证网的作品,均转载自其它媒体,转载目的在于更好服务读者、传递信息之需,并不代表本网赞同其观点,本网亦不对其真实性负责,持异议者应与原出处单位主张权利。
特别链接:中国证券监督管理委员会上海证券交易所深圳证券交易所新华网政府部门交易机构证券期货四所两司新闻发布平台友情链接版权声明
关于报社关于本站广告发布免责条款
中国证券报社版权所有,未经书面授权不得复制或建立镜像 经营许可证编号:京B2-20180749 京公网安备110102000060-1
Copyright 2001-2018 China Securities Journal. All Rights Reserved
中国证券报社版权所有,未经书面授权不得复制或建立镜像
经营许可证编号:京B2-20180749 京公网安备110102000060-1
Copyright 2001-2018 China Securities Journal. All Rights Reserved



