作者:
2017-06-13 15:23来源:证券时报网
证券时报网(www.stcn.com)06月13日讯
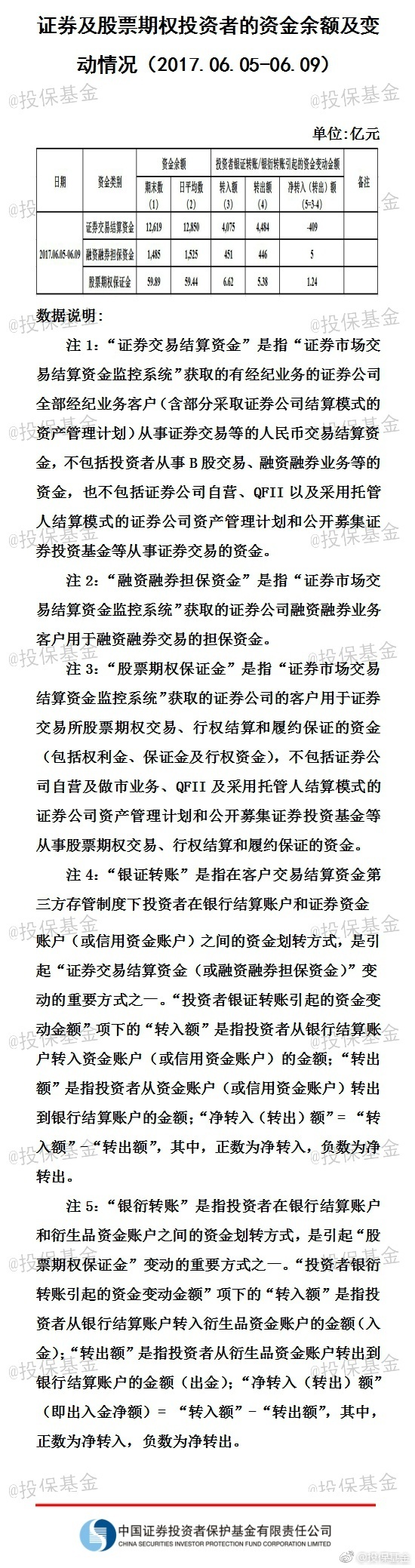
投保基金最新公布数据显示,上周(6月5日-6月9日)证券保证金净流出409亿元。
(证券时报网快讯中心)
中证网声明:凡本网注明“来源:中国证券报·中证网”的所有作品,版权均属于中国证券报、中证网。中国证券报·中证网与作品作者联合声明,任何组织未经中国证券报、中证网以及作者书面授权不得转载、摘编或利用其它方式使用上述作品。凡本网注明来源非中国证券报·中证网的作品,均转载自其它媒体,转载目的在于更好服务读者、传递信息之需,并不代表本网赞同其观点,本网亦不对其真实性负责,持异议者应与原出处单位主张权利。
中国信达:市场化债转股落地金额...
杨建海:外资投资A股市场更依赖数据
王琛:策略革新是量化投资的重中之重
2016年度“金牛理财产品”颁奖典...
第二十一届(2017年度)中国资本...
中水集团远洋股份有限公司投资者...
中国证券报社版权所有,未经书面授权不得复制或建立镜像
经营许可证编号:京B2-20180749 京公网安备110102000060-1
Copyright 2001-2018 China Securities Journal. All Rights Reserved