
导读
自2009年中、俄、印、巴四国在俄罗斯叶卡捷琳堡首次举行正式会晤以来,金砖国家峰会已经举行八次。作为最具潜力的多边经济合作形式,峰会加强了金砖各国金融和经贸联系,为构建新的世界经济格局发挥了重要作用。今年9月,第九次金砖国家峰会将在中国厦门举行,金砖伙伴关系深化或与“一带一路”倡议相互融合,厦门金砖峰会值得期待。
摘要
峰会构建合作长效机制,“中国智慧”功不可没。金砖国家峰会是全球最具有潜力的经济合作组织形式之一,自2009年以来已举行八届,其议题由早期的呼吁建立多元化的货币体系、商议合作与协调机制,到建立金砖国家开发银行,以及在农业、经贸等方面展开广泛的合作。其中,从早期的促成峰会机制常态化,到推动金砖银行落地,以及进一步探索“金砖+”的对话模式,“中国智慧”功不可没。
金砖国家助力“一带一路”。金砖精神与“一带一路”建设理念不谋而合,金砖国家合作与“一带一路”的倡议相结合是大势所趋,可实现更广泛、更包容、更多样性的发展。金砖成员俄罗斯和印度目前都在“一带一路”倡议的蓝图规划中,中国与俄印两国就“一带一路”不断进行协调,推进战略对接,实现互利共赢、共谋发展。金融方面,中国主导推进的金砖国家开发银行为新兴国家基建“保驾护航”。截至2016年底,金砖银行已批准7个贷款项目,总金额逾15亿美元,中国项目占比达24.3%。
“一带一路”携手“金砖”峰会,厦门迎来新机遇。厦门是国际性综合交通枢纽和“海上丝绸之路”战略支点城市,对外开放不断深入,2016年对海丝沿线国家和地区出口1822.9亿元,新增对外投资同比增长61.6%。2017年9月金砖国家峰会在厦门举行,将带给厦门更多的发展机遇。
为“丝路”铺上“金砖”,关注三条投资主线:首先,金砖国家峰会叠加“一带一路”或将推动厦门基建、航运和地产等产业发展,关注厦门本地相关行业上市公司;其次,关注以高铁、通信、电力设备等高端制造业为代表的优势产业的对外推广;第三条主线则是优势产能的输出,主要涉及建筑,建材,机械等行业。
风险提示:地缘风险,推进不及预期
正文
由中国、俄罗斯、巴西和印度,以及南非(2011年加入)所组成金砖五国,已经成为新兴经济体和发展中国家的代表。自2009年以来,历届金砖国家峰会确立主题,总结成果,推进金砖成员合作机制的成熟化。在中国的推动下,金砖国家与“一带一路”互利共赢,共谋发展,迈向新阶段。2017年金砖国家峰会花落厦门,也将给厦门的城市基础设施建设、对外贸易等方面带来更多发展契机。
1 金砖国家为世界经济注入新能量
1.1“金砖国家”的缘起
“金砖四国”源自英文BRIC一词,原为2008年全球金融危机后经济增长最为迅猛的四个发展中国家的首字母缩写:巴西(Brazil)、俄罗斯(Russia)、印度(India)和中国(China),因与英文单词的砖(Brick)发音类似而得名。2010年南非(South Africa)加入后改称为“金砖国家”(BRICS),其运作机制也逐渐固定化、常态化。
金砖国家的标志是五国国旗的代表颜色做条状围成的圆形,象征着“金砖国家”的合作、团结。金砖国家遵循开放透明、团结互助、深化合作、共谋发展原则和“开放、包容、合作、共赢”的金砖国家精神,致力于构建更紧密、更全面、更牢固的伙伴关系,强调战略性务实合作,即从新兴大国的整体利益出发,促进世界和平与发展,以互利共赢为目标、以开放透明为前提、以机制建设为保障,扩宽合作领域,最大程度分享合作成果。
1.2 全球经济增长新引擎
2008年9月金融危机爆发后,中国、俄罗斯、印度和巴西等发展中国家率先实现经济恢复,进而推动全球经济复苏,逐渐成为全球经济增长的重要贡献力量。2009年金砖国家国内生产总值占世界总量的14.6%,商品贸易额占全球贸易额的12.8%,按购买力平价计算对世界经济增长的贡献率已经超过50%。2010年12月南非加入后,金砖国家合作机制的范围从欧洲、亚洲、拉丁美洲扩大到了非洲,进一步提高在国际舞台的影响。2010年“金砖五国”的国内生产总值占世界总量的18.9%,贸易额占世界的17.1%。2016年,金砖国家国内生产总值占世界总量的已达22.4%,较2010年上升3.5个百分点,人口占比世界总人口的41.7%,商品贸易总额占世界贸易总额16.4%,石油总产量占世界总产量的21.1%。金砖国家的发展体现了当代国际力量对比的量变和质变进程,顺应了当代国际潮流的趋势。金砖国家合作机制是建立在平等协商基础上的国际治理机制,将对世界经济的发展产生积极的作用。

1.3 金砖国家合作助力“一带一路”
开放、包容、合作、共赢的金砖精神,与“一带一路”共商共建共享的建设理念不谋而合。金砖国家合作和“一带一路”建设是大势所趋,与“一带一路”倡议相结合,可实现更广泛、更包容、更多样性的发展。2010年来,金砖国家发展快速,经济总量在世界经济中的比重从12%上升到23%,贸易总额从11%上升到16%,对外贸易投资从7%上升到12%。
2016年,中国向金砖成员贸易出口额达到1305.6亿美元,占中国出口总额的6.2%,占对一带一路沿线国家出口额的41.1%。推动金砖国家经济贸易合作,本身就是推进“一带一路”倡议,实现各国共同发展的重要手段。俄罗斯和印度目前都在“一带一路”倡议的蓝图规划中,中国与俄印两国就“一带一路”不断进行协调,推进战略对接,实现互利共赢、共谋发展。在“一带一路”合作上,南非、巴西虽非沿线国家,但可以其他形式参与到“一带一路”合作中,发挥各自的资源禀赋优势,改善发展中国家的基础设施,提升发展中国家的代表性和话语权,以此带动发展中国家经济合作关系的构建。

2 峰会构建合作长效机制,“中国智慧”功不可没
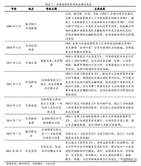
金砖国家峰会是全球最具有潜力的经济合作组织形式之一,自2009年以来已举行八届,其议题由早期的呼吁建立多元化的货币体系、商议合作与协调机制,到建立金砖国家开发银行,并在农业、经贸等方面展开广泛的合作。其中,从早期的促成峰会机制常态化,到推动金砖银行落地,以及进一步探索“金砖+”的对话模式,“中国智慧”功不可没。
2.1 历届峰会主题;从框架到解决方案
金砖国家峰会的召开,定主题明确发展方向,拓展发展领域,使“金砖国家”合作机制逐步成熟,作为全球新兴经济体代表“金砖五国”的国际影响力也日益增强。
2013年3月召开第五届金砖国家峰会,以金砖国家与非洲:致力于发展、一体化和工业化的伙伴关系为主题,设立金砖国家外汇储备库,进一步增加金砖国家之间的经贸和投资往来。
2014年7月召开第六届金砖国家峰会,以包容性增长的可持续解决方案为主题,成立金砖国家开发银行,建立应急储备机制,成为BRICS发展的里程碑。
2016年10月召开第八届金砖国家会议,以打造有效、包容、共同的解决方案为主题,探讨设立金砖国家评级机构的可能性,同时五国协调加强在农业、教育、科技、文化、经济、环境等方面的合作。

2.2 金砖银行“资金池”为合作保驾护航
金砖国家开发银行于2015年7月21日落户中国上海,作为金砖合作机制下成立的首个实体机构正式启动。在其创立过程中,中国无论是在资金募集还是在项目运作上都发挥了重要作用。
2013年3月,第五次金砖国家领导人峰会上决定建立金砖国家开发银行,将简化金砖国家间的相互结算与贷款业务,从而减少对美元和欧元的依赖。2014年7月15日金砖国家发表《福塔莱萨宣言》宣布,金砖国家开发银行初始核定资本为1000亿美元,初始认缴资本为500亿美元并由各创始成员均摊,总部设在中国上海;并建立金砖应急储备安排,旨在向陷入经济危机的国家提供援助的经济稳定基金,储备基金为1000亿美元,其中中国提供410亿美元,俄罗斯、巴西和印度分别提供180亿美元,南非提供50亿美元。该银行将为金砖国家和其他新兴经济体及发展中国家改善基础设施、深化务实合作提供融资保障,并用于应对金融突发事件。

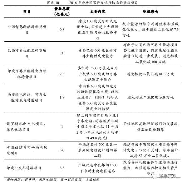
2016年,金砖银行批准了7个贷款项目,总金额逾15亿美元,其中中国项目占比达24.3%。2016年7月,新开发银行公布首批5个贷款项目,包括中国智慧新能源示范项目、巴西可再生能源转贷项目、印度可再生能源电力装机转贷项目、南非输电网络和可再生能源发电转型项目、俄罗斯水力发电和绿色能源项目,贷款金额分别为5.25亿元人民币、3亿美元、2.5亿美元、1.8亿美元和1亿美元。2016年11月,新开发银行董事会批准了两个新的贷款项目,包括中国福建莆田平海湾风电项目和印度中央邦道路项目,贷款金额分别为20亿元人民币和3.5亿美元。
2016年7月,新开发银行正式发行第一只绿色金融债券,债券规模为30亿元人民币,期限为5年。开创了多边开发银行获准在中国银行间债券市场发行人民币绿色金融债券的先例。此外,新开发银行非洲区域中心在南非约翰内斯堡成立并正式运营。这将为未来新开发银行拓展非洲项目奠定基础。
2017年7月6日,金砖国家开发银行行长卡马特称,银行预计2017年批准10-15个贷款项目,贷款规模预计达25亿到30亿美元。2017-2018年里银行正在储备的项目已经有23个,规模达60亿美元,其中在中国有5个项目,规模在17亿美元左右,均为主权贷款,将集中在绿色能源以及地铁、机场等基础设施建设领域。

2.3 金砖峰会中国作用凸显
中国作为全球第二大经济体,在金砖峰会中具有重要地位。作为全球最重要的生产国之一,中国对于俄罗斯、巴西和南非的石油、铁矿石和有色金属等原材料资源都有较大需求。而作为新兴国家的领头羊,中国经济对其他金砖国家的经济也具有巨大的外溢效应,这也使得保持金砖国家合作机制的稳定将更多依赖中国。从数据上看,2016年中国GDP达到11.2万亿美元,占全球GDP总量14.8%;占金砖国家GDP总额的66.5%,进出口贸易额占比更是达到69.8%。

中国的国际地位不断提升,是其他金砖成员最主要的贸易伙伴。当前中国是俄罗斯、巴西、南非的第一大贸易伙伴,印度的第二大贸易伙伴。2016年中俄贸易额达到了695.3亿美元,同比增长2.2%,占俄罗斯进出贸易额的14.9%;中国与巴西进出口贸易额585.0亿美元, 对华出口额351.3亿美元,占双边贸易总额的60.1%,中国是巴西第一大出口贸易国;中印双边贸易总额711.8亿美元,自华进口582.6亿美元,占双边贸易额的81.9%,中国是印度最大的进口国;中南双边贸易总额204.0亿美元,自华进口136.0亿美元,同比增长18.1%。

金砖成员也是中国不可或缺的贸易伙伴,2017年上半年中国前十大贸易伙伴,包括了巴西,印度和俄罗斯,中国对三个国家的进出口贸易额均占中国进口贸易总额约2%。

中国是金砖机制的坚定支持者和参与者,金砖国家合作是中国外交的重要方向。今年中国作为主席国,以“深化金砖伙伴关系,开辟更加光明未来”为主题,重点深化务实合作、加强全球治理、开展人文交流、推动机制建设等方面推进合作。中国将与其他四国一道,继续筑牢和充实金砖合作,拓展“金砖+”对话合作模式,构建广泛伙伴关系,推动金砖机制稳步发展。在历届金砖国家峰会上,为加强金砖国家合作提供战略指引,贡献中国智慧。

2.4“一带一路”倡议下,中国与金砖国家合作不断推进
南非是非洲大陆的主要经济体,农业、矿业、信息产业、新能源、核电建设、海洋经济等是南非的优势产业,中国与南非合作坚持政府塔台、企业唱戏,以企业为主体,在投资、经贸往来、青年就业方面深入合作,互帮互助。2017年11月,“中国-南非地方政府对话会” 在成都举行,主题为“以地方合作推动我们的‘一带一路’”,南非将携手中国共同落实好2015年达成的约翰内斯堡行动计划。
俄罗斯是世界上国土面积最大的国家,工业发达,核工业和航空航天业占世界重要地位。中俄积极开展经济、政治和军事等各方面的广泛战略合作。2017年7月4日,中华人民共和国和俄罗斯联邦发布关于进一步深化全面战略协作伙伴关系的联合声明。双方商定,继续发展“一带一路”建设与欧亚经济联盟对接,推动签署《中华人民共和国与欧亚经济联盟经贸合作协议》。双方将在开放、透明和考虑彼此利益的基础上,推动地区一体化进程,致力于深化各领域务实合作,巩固中俄关系发展的物质基础。
巴西拥有丰富的自然资源和完整的工业基础,国内生产总值位居南美洲第一,为世界第七大经济体。在“一带一路”倡议下,中国加大参与境外大型项目的力度,2015年5月19日,巴西政府宣布获得中国500亿美元的基础设施建设投资,继原材料之后,中国在巴西的第二代投资集中于重工业和基础设施建设等领域。2016年中国企业在巴西的投资为84.0亿美元,同比增长了13%。据数据处理公司Dealogic最新的调查显示,今年上半年中国在巴西的投资额达到了61.8亿美元。
印度是世界第二大人口大国,经济产业多元化。中印合作挑战与机遇并存。印度中国工业园在2017年8月开工建设,所在地古吉拉特邦,是一个集生产加工、商品展示交易、仓储物流、综合配套服务为一体,产业形态多元、配套功能完备、产城一体化的现代化工业园。这个工业园覆盖印度市场,向东盟、南非、欧洲、美洲辐射。

3 为“丝路”铺上“金砖”:关注三条投资主线
当前无论是从国内环境,还是从国际格局来看,“一带一路”都处在加速推进期,伴随着未来“一带一路”战略进一步走向纵深,将会有更多国家和地区加入到与中国的经贸合作中来,对于逐步走出国门的中国企业而言,也意味着未来存在更多机遇。伴随着9月份金砖国家峰会的举行,无疑会进一步提升“一带一路”的市场关注度。我们认为三条投资线索值得关注:首先,金砖国家峰会叠加“一带一路”或将推动厦门基建、航运和地产等产业发展,关注厦门本地相关行业上市公司;其次,关注以高铁、通信、电力设备等高端制造业为代表的优势产业的对外推广;第三条主线则是优势产能的输出,主要涉及建筑,建材,机械等行业。
3.1“海上丝路”叠加“金砖峰会”,关注厦门区域经济发展
厦门作为中国国际航运中心之一,已被中国确定为国际性综合交通枢纽和“海上丝绸之路”战略支点城市。厦门在“一带一路”中被赋予了重要的使命,厦门长期深耕海陆空基础设施建设和对外文化交流,厦门机场跻身国内五大口岸机场,已开通亚洲、欧洲、大洋洲、美洲等38条国际地区航线,拥有亚洲最大的飞机维修中心。厦门港是中国大陆四大油轮母港之一,集装箱吞吐量居国内第7,全球第15。在“一带一路”倡议的引导下,厦门于2015年8月开通了中欧(厦蓉欧)、中亚班列,这是全国自贸试验区开出的首条中欧、中亚班列,“陆丝”和“海丝”在厦门实现了无缝对接。“一带一路”规划沿着班列延伸,正为厦门外贸打开新的机遇窗口。自2015年投入运营以来,中欧班列对贸易的带动效应逐渐显现,已累计发运120列,总货值逾17亿元,预计到2020年,将实现全年对开2000列、8万个集装箱,货值783亿元。厦门今年4月开通了至莫斯科的货运班列, 6月通过海铁联运方式把班列辐射延伸至东盟的干线港巴生港,致力于打造21世纪海上丝绸之路中心枢纽城市。厦门认真落实“一带一路”部署,“海丝”核心区建设加快推进,2016年对东盟出口1128.2亿元,同比增长7.3%,对海丝沿线国家和地区出口1822.9亿元,新增对外投资增长61.6%,中欧(厦门)国际班列实现常态化运营。

截至2016年底,金砖国家在厦门投资的项目已经有43个,厦门到金砖国家的投资达11个,协议投资额461.5万美元,其中中方投资455.6万美元。2016年厦门和其他金砖国家贸易额达到330亿元,今年上半年,厦门自贸片区进口原产地为金砖国家的快件货值1686.8万元,同比增长1.32倍。

福建对金砖国家经贸往来继续保持高速增长,今年上半年,福建与金砖四国贸易额494.2亿元,同比增长67.7%。其中,出口214.7亿元,同比增长65%;进口279.5亿元,同比增长69.8%。金砖国家资源富足,与福建省的产业结构有很强的互补性,而“金砖峰会”在厦门举行,福建正以此为契机,积极拓展与金砖国家的经贸合作,将让福建与金砖国家经贸更见紧密。
不仅对金砖国家贸易呈现增长,福建企业也掀起赴金砖国家的投资热。福耀集团在俄罗斯投资的汽车优质浮法玻璃生产销售项目进展顺利,这是福建企业对金砖国家投资的最大手笔。国家开发银行福建省分行和中信保福建分公司分别与福建紫金矿业集团、福建省农资集团、福建省船舶集团等三家企业签署了专项协议,重点支持紫金矿业集团的俄罗斯、南非项目;支持福建省农资集团开拓印度、巴西市场;支持福建省船舶集团开拓巴西市场。
3.2 高端制造业出海
以高铁、通信、电力设备为代表的中国高端制造业将成为未来中国企业走出去的中坚力量,为实现“一带一路”沿线国家的互联互通发挥重要作用。
伴随着我国制造业水平的不断提升,以运输设备、通信和电力设备等为代表的高端制造业已经达到国际领先水平。其中高铁和核电凭借其世界领先的技术标准、低廉的造价和高效的建设速度,已经成为“中国制造”走向世界的两张名片。伴随着我国通信技术的迅速提升,通信设备有望与高铁和核电共同成为中国的“国家名片”,为提升中国制造业形象,推动中国企业“走出去”发挥重要作用。
在“一带一路”战略构想中,互联互通是其中的重要环节,在这其中,通路、通网、通电又是其最为基础和核心的内容。通过横贯欧亚的铁路网络的建设,将有助于提升道路通达水平、实现国际运输便利化目标的实现。而信息网络的构建则有赖于无线通信基站构建,跨境和洲际光缆铺设,以及卫星信息通道的覆盖。对于能源方面的互联互通,离不开跨境电力与输电通道建设。
3.3“一带一路”推动优势产能输出
2016年以来,PPP模式迅速发展,已经成为国内基础设施建设领域内的重要运作模式。其规模和落地率都呈现快速上升,而参与建设PPP项目的上市公司业绩也都得到了显著改善。
而从海外发展来看,PPP作为一种重要的直接融资模式,被广泛运用海外基础设施建设领域,中国与印尼合作的雅万铁路,中俄共同设计的莫斯科-喀山高铁项目均是采用PPP模式,其示范效果明显。
2017年伴随着“一带一路”战略的不断推进,我们认为PPP模式的成功有望在海外市场得到复制,PPP与“一带一路”的融合,或将带来1+1大于2的效果。建议关注基建产业链相关行业,包括建筑、建材、机械、交通运输等,尤其是其中海外业务占比较高的龙头企业。
中证网声明:凡本网注明“来源:中国证券报·中证网”的所有作品,版权均属于中国证券报、中证网。中国证券报·中证网与作品作者联合声明,任何组织未经中国证券报、中证网以及作者书面授权不得转载、摘编或利用其它方式使用上述作品。凡本网注明来源非中国证券报·中证网的作品,均转载自其它媒体,转载目的在于更好服务读者、传递信息之需,并不代表本网赞同其观点,本网亦不对其真实性负责,持异议者应与原出处单位主张权利。
特别链接:中国证券监督管理委员会上海证券交易所深圳证券交易所新华网政府部门交易机构证券期货四所两司新闻发布平台友情链接版权声明
关于报社关于本站广告发布免责条款
中国证券报社版权所有,未经书面授权不得复制或建立镜像 经营许可证编号:京B2-20180749 京公网安备110102000060-1
Copyright 2001-2018 China Securities Journal. All Rights Reserved
中国证券报社版权所有,未经书面授权不得复制或建立镜像
经营许可证编号:京B2-20180749 京公网安备110102000060-1
Copyright 2001-2018 China Securities Journal. All Rights Reserved



